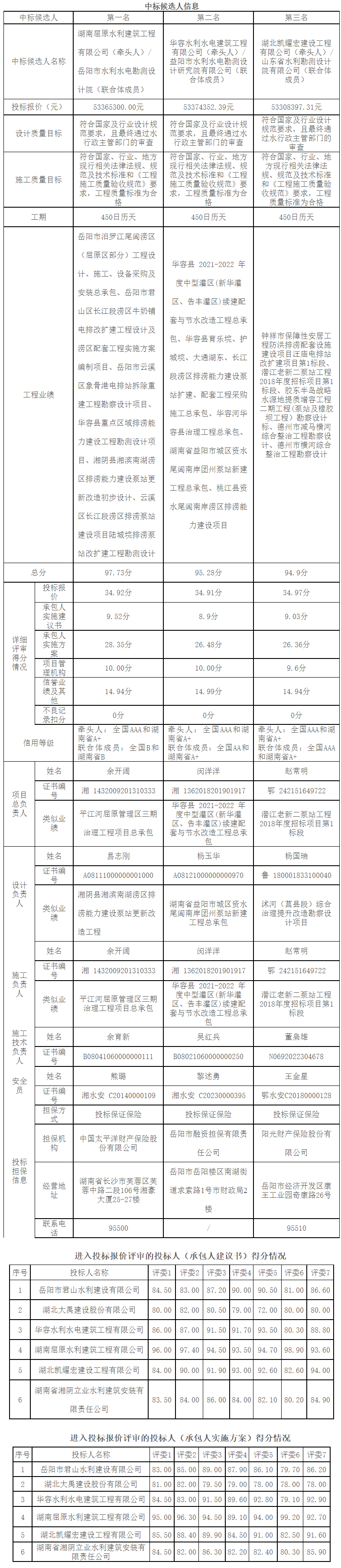
根据招标投标相关法律法规及招标文件的规定,屈原涝区排涝能力建设工程(涵闸泵站更新改造及排渠整治)工程总承包评标工作已经结束,本项目采用综合评估法的评标办法,评标委员会推荐了以下3名中标候选人(排序),现将相关信息予以公示。公示期2023年9月27日至2023年10月8日。
招标人:岳阳市屈原管理区水利事务中心
联系人:郑先生 电 话:18374992931
招标代理机构:湖南天元和项目管理有限公司
联系人:谭倞、缪晓电话:0730-8296208
监管部门:岳阳市水利水电工程建设招投标管理办公室
联系电话:0730-8092232


公示期内如有异议,请根据《湖南省招标投标活动投诉处理办法》湘发改法规〔2019〕294号的有关规定,向招标人或招标代理机构书面反映;公示期届满时,对以上中标候选人若无异议,招标人即确定排名第一名的中标候选人为中标人。