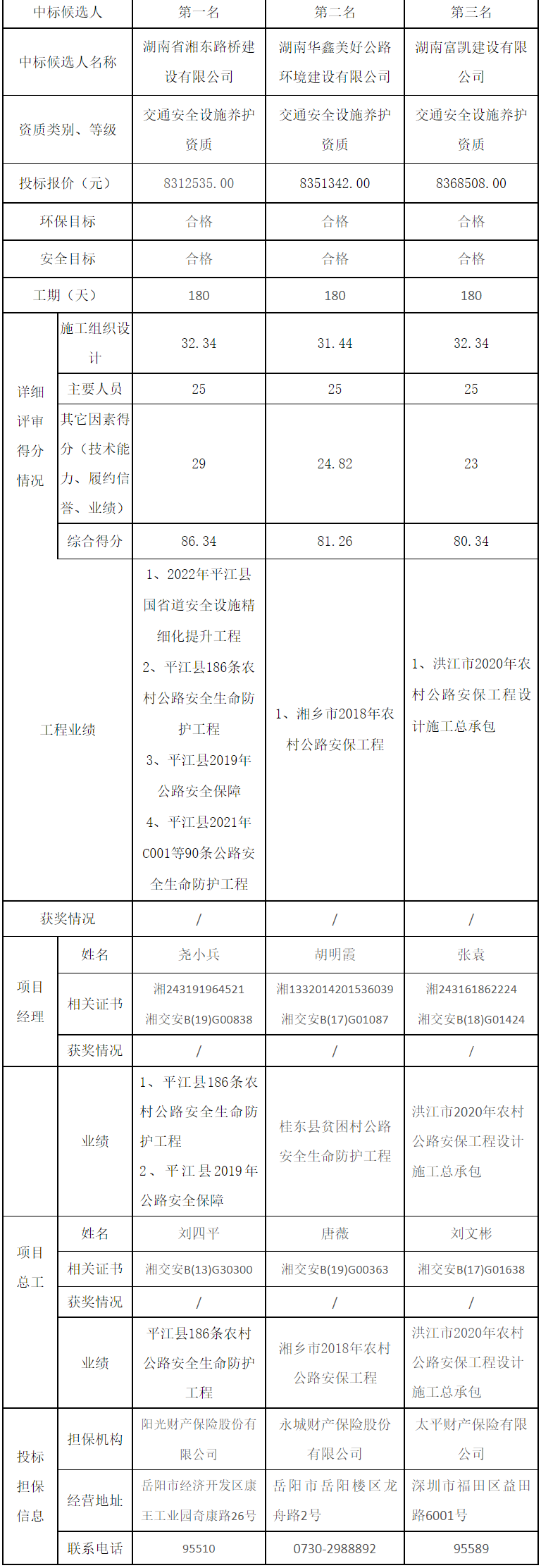
根据招标投标相关法律法规及招标文件的规定,平江县2023年农村公路安全生命防护工程施工评标工作于2023年9月26日已经结束,本项目采用“技术评分最低标价法”(双信封)的评标办法,评标委员会推荐了以下3名中标候选人(排序),现将相关信息予以公示。公示期2023年9月27日至2023年10月8日结束。
招标人:平江县交通运输局-农村公路服务所
联系人:陈莺
电话:13789040567
招标代理机构:湖南琼诚项目管理咨询有限公司
联系人:陈女士
电话:17773062929
监督部门:平江县发展和改革局、平江县交通运输局基本建设股
电话:0730-6663202、0730-6223843


公示期内如有异议,请根据《湖南省招标投标活动投诉处理办法》湘发改法规〔2019〕294号的有关规定,向招标人或招标代理机构书面反映。公示期届满时,对以上中标候选人若无异议,招标人将确定排名第一名的中标候选人为中标人。